ASCRS Clinical Education
ASCRS empowers anterior segment surgeons to improve the vision, outcomes, and quality of life for their patients through innovative approaches to education. Explore ASCRS' library of more than 1,000 on-demand educational resources to start learning today.
New Best Paper of Session Webinars
ASCRS 2025 Cataract Best Paper of Session (BPOS) Webinar
Faculty: Masih Ahmed, MD;Kendall Donaldson, MD; Seth Pantanelli, MD; Mitchell Weikert, MD
View This Webinar
ASCRS 2025 Refractive Best Paper of Session (BPOS) Webinar
Faculty: Kourtney Houser, MD; Beeran Meghpara, MD; Karolinne Rocha, MD; Vance Thompson, MD
View This Webinar
ASCRS 2025 Glaucoma Best Paper of Session (BPOS) Webinar
Faculty: Dilru Amarasekera, MD; James Murphy, MD; Manjool Shah, MD
View This Webinar
ASCRS 2025 Cornea Best Paper of Session (BPOS) Webinar
Faculty: Adi Einan-Lifshitz, MD; Sarah Guo, MD; L. Heydenrych, MD; Stacie Puyleart; Julie Schallhorn, MD; Evan Schoenberg, MD; Nandini Venkatesweran, MD
View This Webinar
Featured 2025 On Demand Sessions
2025 ASCRS physician attendees - don't miss these featured sessions from Los Angeles!
2025 ASCRS Annual Meeting On Demand
The ASCRS Annual Meeting On Demand provides registrants in the physician categories with unprecedented digital access to the 2025 ASCRS Annual Meeting in Los Angeles, CA.
- View over 200 sessions, including main stage sessions, symposia, and instructional courses,
- Dive into recorded presentations of over 500 papers presented within 40+ paper sessions.
- Explore hundreds of films and posters by name or by clinical topic.
- Catch all of the Subspecialty Day sessions you missed onsite (separate registration required).
Don't miss all the sessions you missed in Los Angeles. Learn more and start watching today!
Latest ASCRS Grand Rounds
2025 Winning Films
View the first place winning scientific films from the 2024 Annual ASCRS Film Festival.
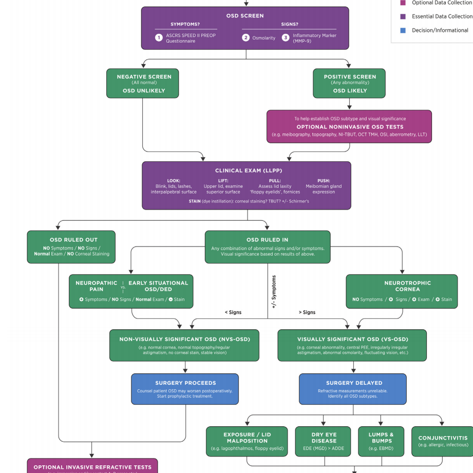
ASCRS Preoperative OSD Algorithm
Recently updated!
The ASCRS Preoperative OSD Algorithm, developed by the ASCRS Cornea Clinical Committee, provides surgeons in busy surgical practices with an easy-to-use framework for diagnosing and treating OSD. With this tool, surgeons can address OSD as part of the process for evaluating presurgical patients.
Learn more about the algorithm and download both the algorithm and preoperative OSD questionnaire today.
Your Source for CME Credit
ASCRS offers a variety of CME activities throughout the year so that you can tailor the experience to your needs and schedule. Explore our live and online opportunities to earn all the AMA PRA Category 1™ credits you require, while enhancing your clinical knowledge and surgical skills.
Use the links to the right to locate the relevant CME resources you require.
Latest YES Connect Webinars
The YES Clinical Committee hosts monthly YES Connect Webinars on non-clinical topics that are relevant specifically to the YES audience.
View the latest YES Connect webinars below.
Explore Clinical Education Resources
Explore all of ASCRS's available educational formats, listed to the right, to find the resource perfect for your needs.

